1/6
KKHMF 10個 4チャンネル双方向ロジックレベル変換モジュール IIC I2C 5V ⇔ 3.3V Arduino対応 「国内配送」
¥1,171 税込
残り1点
なら 手数料無料で 月々¥390から
この商品は送料無料です。
【商品名】
KKHMF 10個 4チャンネル双方向ロジックレベル変換モジュール IIC I2C 5V ⇔ 3.3V Arduino対応 「国内配送」
【商品説明】
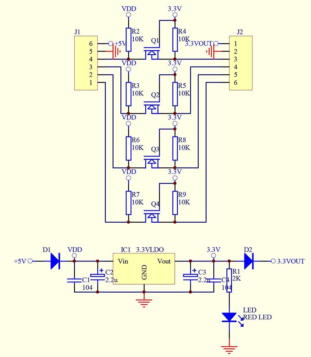
2本の信号がつながるデバイスの電源電圧が異なる場合は、レベル変換回路が必須です。こちらのモジュールは5V ⇔ 3.3Vの変換に対応します。
このレベルコンバータは、2.8Vおよび1.8Vデバイスでも動作します。高電圧と低電圧を正しく設定して、同じチャンネルでそれらの間を安全に昇降させることができます。
4チャンネルの信号をレベル変換できますため、2 系統の回路をレベル変換できることになります。
使い方簡単:電源をつないで、レベルを変換したいモジュール同士を同じチャンネルにつなげばよいのです。
サイズ:約1.3 * 1.5センチメートル/ 0.5 * 0.6インチ
-
送料・配送方法について
-
お支払い方法について
最近チェックした商品
同じカテゴリの商品
その他の商品
